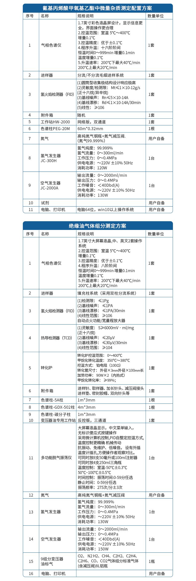
銷售經理:李經理
銷售電話:19157135090
銷售QQ:858406657
公司地址:山東省濰坊市高新區金馬路一號歐龍科技園
匠心于行,品質看得見
銷售經理:李經理
銷售電話:19157135090
銷售QQ:858406657
公司地址:山東省濰坊市高新區金馬路一號歐龍科技園




























我公司是開發、生產和銷售氣相色譜 儀、頂空進樣器、氫氣發生器、氮氣發生器、空氣發生器、色譜 儀器配件以及其他分析儀器廠家。
產品應用于環境、疾控、食品、質量監督、礦山能源、石油 精精煉、化工、衛生、電力、白酒等以及各大學高校和科研院所 等。
公司依靠當地重要的科研教育基地,在專業和經驗的基礎 上,不斷創新,加強樣企合作,不斷引進技術和人才,致力于提 供整體解決方案的分析儀器制造企業。
| 分析項目 | 白酒36組分含量的測定 |
| 依據標準 | GB/T 10781.1-2021 白酒質量要求 第1部分:濃香型白酒 GB/T 10781.2-2022 白酒質量要求 第2部分:清香型白酒 GB/T 10345-2022 白酒分析方法 |
| 序號 | 名稱 | 規格描述 | 品牌 | 數量 | 配置 | 合計(元) | |
| 1 | 氣相色譜儀主機 | YP-GC | 優云譜 | 1套 | 標配 | ||
| 2 | FID 檢測器 | 開機自動點火 | 優云譜 | 1套 | 標配 | ||
| 3 | 進樣系統 | 分流/不分流毛細進樣系統 | 優云譜 | 1套 | 標配 | ||
| 4 | 色譜柱LZP-930 | 30m*0.32mm*0.5um | 1根 | 標配 | |||
| 5 | YP-2000 工作站 | 網絡版 雙通道 | 優云譜 | 1套 | 標配 | ||
| 6 | 氫氣發生器 | YP-300H | 優云譜 | 1臺 | 標配 | ||
| 7 | 空氣發生器 | YP-2000A | 優云譜 | 1臺 | 標配 | ||
| 8 | 附件 | 隨機 | 優云譜 | 1套 | 標配 | ||
| 9 | 白酒混標 | 36種組分 | 優云譜 | 2支 | 贈送 | ||
| 10 | 白酒內標 | 17.6g/l | 優云譜 | 2支 | 贈送 | ||
| 11 | |||||||
| 發票類型 | 付款方式 | 總金額: ¥26800 | |||||
| 13%增值稅專用發票 | 100%預付款,款到發貨 | ||||||
| 備注: 以上報價不含用戶自備部分。 含運費。含安裝培訓。 一年質保,終身線上咨詢。 | |||||||
白酒36組分譜圖
打印時間:2024年7月12日,14時18分45秒
進樣時間:2024年7月12日,12時35分39秒
打開的譜圖文件:E:\調試譜圖\白酒36組分\001(20240712 12;35;39).hw

──────────────────────────
序號 保留時間 名稱 濃度 峰面積
──────────────────────────
1 1.864 乙醛 0 1046
2 1.957 甲醇 0 1671
3 2.522 異丙醇 0 2538
4 2.873 異丁醛 0 1718
5 3.289 正丙醇 0 2914
6 3.414 乙酸乙酯 0 9632
7 3.558 雙乙酰 0 1926
8 3.777 仲丁醇 0 2898
9 4.526 異丁醇 0 3753
10 5.317 乙縮醛 0 3163
11 5.628 正丁醇 0 5256
12 7.093 異丁酸乙酯 0 2555
13 8.069 乙酸 0 2168
14 8.664 異戊酸 0 7864
15 9.320 丁酸乙酯 0 5101
16 10.186 乙酸丁酯 0 3092
17 11.562 異戊酸乙酯 0 3675
18 12.118 丙酸 0 1694
19 12.326 乳酸乙酯 0 5215
20 13.606 戊酸乙酯 0 4560
21 13.929 異丁酸 0 2067
22 14.333 正己醇 0 3944
23 14.533 糠醛 0 1930
24 15.178 丁酸 0 2187
25 16.762 異戊酸 0 2128
26 17.113 己酸乙酯 0 16663
27 18.142 戊酸 0 3296
28 18.853 丁酸異戊酯 0 3883
29 19.265 2-乙基丁酸 0 2962
30 20.114 庚酸乙酯 0 5567
31 20.728 己酸 0 5240
32 22.754 辛酸乙酯 0 10258
33 23.089 庚酸 0 3081
34 23.822 苯乙醇 0 8093
35 24.058 己酸異戊酯 0 5739
36 25.306 辛酸 0 6290
──────────────────────────
總計 0 155767

產品特點:
● 采用 7 寸觸摸屏液晶顯示器,實時顯示。
● 擁有核心溫控開發技術,PID 溫度控制系統,利用總線開發技術特點,采用控制芯片,控溫軟硬件 雙重過溫保護,使得溫控系統運行時間長,可靠耐用。
● 采用膜片式穩壓閥組,抗震抗摔、穩定性高、輸出流量穩定,氟膠密封墊抗腐蝕經久耐用。
● 載氣具有壓力保護功能,氣體壓力低 0.4mpa 時儀器自動切斷電源有效保護色譜柱使用安全。
● 采用了先進的 10/100M 自適應以太網通信接口,支持網絡反控。
● 實現FID 自動點火,滅火監測, 自動觸發。
● 后開門自動降溫系統,通過溫度補償方式進行調整所需開關角度。
● 支持網絡反控,所有儀器參數均可通過電腦反控軟件來控制,數字量傳輸,雙向通訊,技術成熟穩 定,省去工作站外置采集卡。同時也留有模擬量輸出口,支持任何色譜工作站的連接。
主要技術參數:
●控溫區域:7 路控溫
●控溫精度: ±0.1℃-±0.2℃
●控溫范圍:室溫±8℃-450℃ , 以 1℃為增量
●程序升溫:16 階程序升溫,升溫速率 0.1-40℃/min,以 0.1℃為增量,初時、終止時間范圍:0 -6000min, 以 1min 為增量。
●極限溫度:最大保護值450℃
●外部事件:6 通道外部事件。
●氣路控制:機械閥控制方式
●檢測器:3 個(2 個 FID 檢測器,1 個 TCD 檢測器)
●進樣器:3 個(最多),填充柱進樣器、毛細柱進樣器、閥進樣
●電 源 :220V 50HZ 2000W
檢測器技術指標:
氫火焰離子化檢測器(FID)
● 檢測限:Mt≤5×10-11g/s (正十六烷-異辛烷溶液);
● 噪音:≤5×10-14A
● 漂移:≤1×10-13A/30min
● 點火方式: 自動點火
熱導檢測器(TCD):
● 靈敏度:S≥3500mV●ml/mg(常規)
5000mV●ml/mg(高靈敏) (苯-甲苯溶液)
● 噪聲:≤0.01mV
● 基線漂移:≤0.03mV/30min
● 線性范圍: ≥104
反控色譜工作站:
氣相色譜儀不同于一般的氣相色譜儀,它需要一個 10/100M 的自適應網絡環境(當需要通 過互聯網遠程數據傳輸時,還需要互聯網的接入服務)以及一套已經裝了中文 Windows2000、XP、win7、 win8 操作系統的計算機。
多參數水質檢測儀全面評估水質狀況
2024-02-27牛奶分析儀可以檢測哪些營養指標?
2024-06-05真空氣氛爐如何在高溫下實現潔凈熱處理?工作原理詳解
2025-07-09便攜式油液顆粒計數器的工作原理及應用介紹
2024-04-02食品安全檢測儀以可以檢測哪些項目?
2023-09-14食品綜合快檢設備廣泛應用于商超市場餐飲機構
2024-01-30全自動頂空進樣器原理與選購指南
2025-04-30食品安全快速檢測儀為食品安全保駕護航
2023-02-24葉綠素ab值檢測儀的檢測原理是什么?
2024-04-16潔凈室的可靠衛士-新型塵埃粒子計數器解析
2024-09-20封閉內循環震蕩技術解析:全自動液液萃取儀新突破
2025-05-07優云譜智能動態配氣儀:重塑高端氣體應用,以精準定義行業標準
2025-12-03