銷售經理:李經理
銷售電話:19157135090
銷售QQ:858406657
公司地址:山東省濰坊市高新區金馬路一號歐龍科技園
匠心于行,品質看得見
銷售經理:李經理
銷售電話:19157135090
銷售QQ:858406657
公司地址:山東省濰坊市高新區金馬路一號歐龍科技園




























我公司是開發、生產和銷售氣相色譜儀、頂空進樣器、氫氣發生器、氮氣發生器、空氣發生器、色譜 儀器配件以及其他分析儀器廠家。
產品應用于環境、疾控、食品、質量監督、礦山能源、石油 精精煉、化工、衛生、電力、白酒等以及各大學高校和科研院所 等。
公司依靠當地重要的科研教育基地,在專業和經驗的基礎上,不斷創新,加強樣企合作,不斷引進技術和人才,致力于提供整體解決方案的分析儀器制造企業。
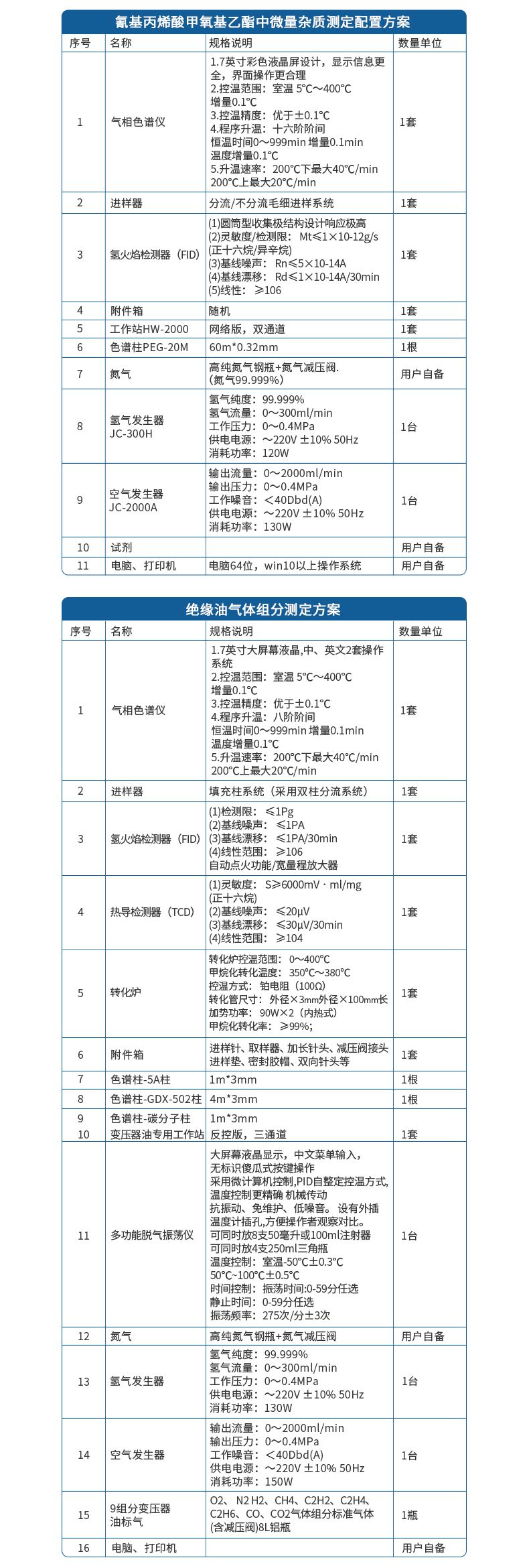
方案配置明細
| 氣相色譜儀 | 主機 | 1.控溫范圍:室溫 5℃~400℃ 增量0.1℃ 2.控溫精度:優于±0.1℃ 3.程序升溫:十六階階間恒溫時間0~999min 增量0.1min 溫度增量0.1℃ 4.升溫速率:200℃下最大40℃/min, 200℃上最大20℃/min | 1套 | |
| 進樣器 | 分流/不分流毛細進樣系統 | 1套 | ||
| 檢測器 | 氫火焰檢測器(FID) (1)圓筒型收集極結構設計響應極高 (2)靈敏度/檢測限: Mt≤1×10-12g/s(正十六烷/異辛烷) (3)基線噪聲: Rn≤5×10-14A (4)基線漂移: Rd≤1×10-14A/30min (5)線性: ≥106 | 1套 | ||
| 附件箱 | 隨機 | 1套 | ||
| 色譜柱 | OV-624 | 30m*0.32mm | 1根 | |
| 工作站 | YP-2000 | 反控版 | 1套 | |
| 氣相色譜儀配套設備 | ||||
| 氣源 | 氮氣 | 高純氮氣鋼瓶+氮氣減壓閥.(氮氣99.999%) | 1瓶 | 用戶自備 |
| 氫氣發生器YP-300H | 氫氣純度:99.999% 氫氣流量:0~300ml/min 工作壓力:0~0.4MPa 供電電源:~220V ±10% 50Hz 消耗功率:120W | 1臺 | ||
| 空氣發生器YP-2000A | 輸出流量:0~2000ml/min 輸出壓力:0~0.4MPa 工作噪音:<40Dbd(A) 供電電源:~220V ±10% 50Hz 消耗功率:130W | 1臺 | ||
| 其他 | 電腦、打印機 | 電腦64位,win10以上操作系統 | 1套 | 用戶自備 |
| 優惠價: 元 | ||||
注:以上報價不含用戶自備部分。
含13%增值稅發票,含運費。
含安裝培訓。
一年質保,終身線上咨詢。

產品特點:
● 采用7寸觸摸屏液晶顯示器,實時顯示。
● 擁有核心溫控開發技術,PID溫度控制系統,利用總線開發技術特點,采用控制芯片,控溫軟硬件 雙重過溫保護,使得溫控系統運行時間長,可靠耐用。
● 采用膜片式穩壓閥組,抗震抗摔、穩定性高、輸出流量穩定,氟膠密封墊抗腐蝕經久耐用。
● 載氣具有壓力保護功能,氣體壓力低0.4mpa時儀器自動切斷電源有效保護色譜柱使用安全。
● 采用了先進的 10/100M 自適應以太網通信接口,支持網絡反控。
● 實現FID自動點火,滅火監測, 自動觸發。
● 后開門自動降溫系統,通過溫度補償方式進行調整所需開關角度。
● 支持網絡反控,所有儀器參數均可通過電腦反控軟件來控制,數字量傳輸,雙向通訊,技術成熟穩 定,省去工作站外置采集卡。同時也留有模擬量輸出口,支持任何色譜工作站的連接。
主要技術參數:
●控溫區域:7 路控溫
●控溫精度: ±0.1℃-±0.2℃
●控溫范圍:室溫±8℃-450℃ , 以 1℃為增量
●程序升溫:16 階程序升溫,升溫速率 0.1-40℃/min,以 0.1℃為增量,初時、終止時間范圍:0 -6000min, 以 1min 為增量。
●極限溫度:最大保護值450℃
●外部事件:6 通道外部事件。
●氣路控制:機械閥控制方式
●檢測器:3 個(2 個 FID 檢測器,1 個 TCD 檢測器)
●進樣器:3 個(最多),填充柱進樣器、毛細柱進樣器、閥進樣
●電 源 :220V 50HZ 2000W
檢測器技術指標:
氫火焰離子化檢測器(FID)
● 檢測限:Mt≤5×10-11g/s (正十六烷-異辛烷溶液);
● 噪音:≤5×10-14A
● 漂移:≤1×10-13A/30min
● 點火方式: 自動點火
熱導檢測器(TCD):
● 靈敏度:S≥3500mV●ml/mg(常規)
5000mV●ml/mg(高靈敏) (苯-甲苯溶液)
● 噪聲:≤0.01mV
● 基線漂移:≤0.03mV/30min
● 線性范圍: ≥104
反控色譜工作站:
氣相色譜儀不同于一般的氣相色譜儀,它需要一個 10/100M 的自適應網絡環境(當需要通 過互聯網遠程數據傳輸時,還需要互聯網的接入服務)以及一套已經裝了中文 Windows2000、XP、win7、 win8 操作系統的計算機。
智能水流監測:明渠流量計讓測量更高效
2024-12-20冷原子吸收測汞儀的工作原理
2024-07-19真假肉快速鑒別儀如何快速鑒別肉類真假?
2024-03-05過濾器完整性檢測儀-有效測損,確保濾芯高效運行
2024-11-01糧食安全快速檢測儀,真菌毒素檢測一目了然
2023-12-14什么是超微量分光光度計?一文了解其原理與用途
2025-09-03農獸藥殘留檢測儀:確保食品安全,一機搞定農獸藥殘留檢測
2023-11-14提升測量精度:液體密度計在質量控制中的作用
2024-07-26核磁共振含油量測定儀:有效精準的含油率檢測
2024-05-23農藥殘留檢測儀有什么優勢嗎?
2023-08-21如何選擇牛奶冰點儀生產廠家:精準測量與智能化設計的關鍵考量
2025-01-23定量采樣機器人:高效精準的自動化采樣利器
2025-02-14